近日,公共卫生学院曹毅团队发现二氧化钛材料的潜在血液循环系统毒性及其机制,研究成果以《TiO2 nanosheets promote the transformation of vascular smooth muscle cells into foam cells in vitro and in vivo through the up-regulation of nuclear factor kappa B subunit 2》为题发表在Journal of Hazardous Materials 期刊上。该论文以PA视讯集团官网为第一通讯单位,曹毅老师为唯一通讯作者。
此前有研究发现,钛基纳米材料虽然没有急性细胞毒性,但可以通过影响核转录因子的表达导致血管内皮细胞功能发生异常,进而导致对血液循环系统的潜在毒性。血管是由多种细胞组成,钛基纳米材料对组成血管的其它重要细胞的作用值得深入研究。在这项研究中,曹毅老师团队合成了一种比表面积大的二氧化钛纳米片,并分析了这种材料对血管平滑肌细胞转化的影响。通过转录组技术分析发现,二氧化钛纳米片虽然没细胞急性毒性,但其改变了平滑肌细胞的功能与转化相关的信号通路。该团队进一步分析与平滑肌细胞转化相关的核转录因子,率先发现二氧化钛纳米片显著上调了核转录因子NFKB2(图1),导致血管平滑肌细胞发生转化。由于平滑肌细胞转化是许多与血液循环疾病发生(例如动脉硬化)的先行事件,这项研究提示了二氧化钛纳米片的潜在的对血管的毒性以及对血液循环系统疾病发生的可能的促进作用。

图1.二氧化钛纳米片对平滑肌细胞NFKB2的影响
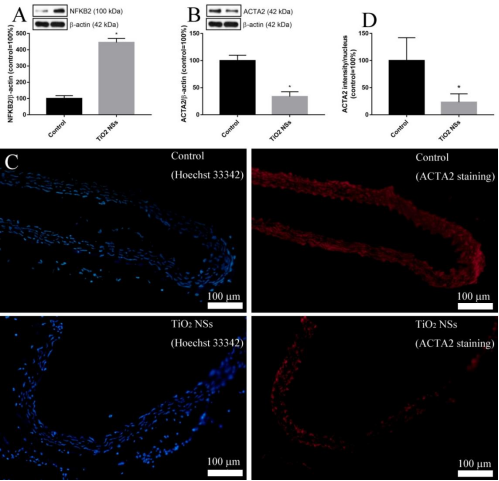
该团队进一步通过体内实验证实二氧化钛纳米片可促进小鼠血管NFKB2和巨噬细胞标志物CD36的表达,降低血管平滑肌细胞标志物ACTA2 表达,并增加血管壁的脂质(图2)。这提示二氧化钛纳米片可能促进血管发生类似动脉粥样硬化或血管老化等方面的病变。

图2.二氧化钛纳米片对小鼠血管NFKB2和ACTA2蛋白的影响
Journal of Hazardous Materials为国际环境科学与生态学顶级期刊,影响因子10.588,排名10/274,为中科院分区1区期刊。曹毅老师为我校新引进的第一类博士,长期致力于纳米毒理学的研究,进入我校工作以来已在Food Chem, J Appl Toxicol, Chin Chem Lett, NanoImpact, Cell Biol Toxicol等国际权威期刊发表论文10余篇。
论文链接:https://www.sciencedirect.com/science/article/abs/pii/S0304389421026728