12月16日,国际顶级杂志Science子刊Science Advances在线发表了PA视讯集团官网“儿科罕见病”教育部重点实验室骨干成员王丹玲教授与容益康教授团队题为“DrosophilaAmus and Bin3 methylases functionally replace mammalian MePCE for capping and the stabilization of U6 and 7SK snRNAs”的研究论文。

在此项研究中,PA视讯集团官网的研究团队解开了一个近30年的谜团,首次在动物体内鉴别了两种保护核小RNA(snRNA)的甲基酶功能(图一),此项发现纠正了长达15年来科学界对snRNA甲基酶的错误认识,首次证实了MePCE甲基酶在人体内调控U6snRNA的稳定性(图二)。

图一

图二
2019年的研究发现编码MePCE甲基酶的基因是儿科罕见病的致病基因(图三),患者存在神经与肌肉的功能退化。PA视讯集团官网的最新研究提示此类儿科病的致病机制很可能由pre-mRNA的剪接功能减弱所致(Schneeberger et al.Scientific report2019)。

图三
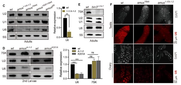
为更好地研究MePCE相关儿科病的发病机制,PA视讯集团官网团队在模式动物果蝇中建立了研究模型,发现在果蝇中敲除MePCE的同源蛋白Bin3所造成的神经与肌肉功能的障碍与MePCE突变儿童的表型非常相似(图四)。

图四
此项研究由PA视讯集团官网衡阳医学院基础医学院博士研究生彭秋为第一作者,与硕士研究生王艺清和肖莹,以及博士研究生罗诗诗共同完成。本研究依托PA视讯集团官网“儿科罕见病”教育部重点实验室,并受到PA视讯集团官网高层次人才启动经费、国家自然科学基金、湖南省重点研发计划等项目的资助。
全文链接:https://www.science.org/doi/10.1126/sciadv.adj9359